在线咨询
微信咨询
服务热线
服务热线:010-52636052
TOP

ASME 美国机械工业学会,几何公差GD&T,专业资格认证

  • GD&T
  • ASME
  • 资格认证

GD&T作为重要的工程工具在汽车行业、电子行业,航空工业、医疗行业和设备制造行业广泛的应用,国内相关GD&T人才紧缺。华汽睿达培训中心5天课程辅导GDTP认证考试,提高您的行业竞争力!...

累计报名369人

课程概述

ASME 美国机械工业学会 几何公差GD&T专业资格认证华汽睿达GDTP认证汽车技术培训GDTP认证GDTP测试要求华汽睿达GDTP认证级别ASME GDTP考试介绍

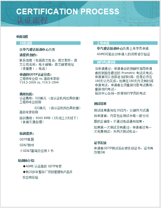
华汽睿达GDTP认证流程



联系报名:

联系人:程工                      

电话:010-52636052 

          18510365242 (微信同号)

          18611521686 (微信同号)

邮箱:hqrd@car-china.org